当前,湖北和全国多地发生新型冠状病毒感染肺炎疫情。疫情就是命令,防控就是责任。公司把全体员工的生命健康摆在首要位置,把疫情防控作为当前最重要的工作,按照习近平总书记的系列重要指示、党中央和上级部门的部署全力开展工作、落实各项责任。
一、成立工作领导小组
1月27日,天能公司成立了以总经理李明钧为组长、由公司各部门长组成的疫情防控领导小组,下发《关于天能集团江苏沭阳公司做好疫情防控的紧急通知》,制定《天能集团江苏沭阳公司应对新型冠状病毒工作方案》,启动应急响应措施,高效有序地开展防控工作。

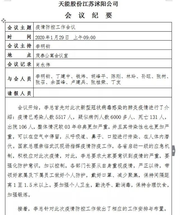
1月29日、2月2日公司分别组织召开专项疫情防控会议,对疫情防控工作做出相应的工作安排与布置,保证工厂稳定有序的措施。目前公司主要领导全部在岗、靠前指挥,党员干部以身作则、奋战一线,各部门分工协同、形成合力!

二、做好消毒和体温检测工作
除了在公司各区域张贴“疫情防控告知书”,进入公司的人员必须在门卫处进行体温测试、信息登记;食堂、办公楼等人员密集区域,每日消毒两次,重点区域三次。

三、员工隔离有序开展
对公司湖北籍员工进行排查、梳理,逐一落实湖北籍员现在所处区域,并对回湖北员工进行电话通知,要求年后不得擅自返沭,具体返沭时间由公司确定后通知;
除湖北籍员工(留驻员工除外)和沭阳本地员工以外的其他外地员工,暂缓返厂上班。外籍员工返厂的,必须独立在家或公寓进行隔离14日,期间向各部门、车间负责人汇报个人身体状况;

四、党员干部发挥模范带头作用
党员干部积极发挥模范带头作用,积极报名参加值班。每日做好员工排摸工作,除了进行信息登记外,对返厂的外地员工进行隔离观察、身体状况跟踪,出现异常及时上报。

五、为隔离员工生活提供帮助支持
公寓超市正常开放,备足员工生活日用品,对隔离员工,公司后勤积极帮组解决生活上的困难,对隔离员工所需的生活用品、蔬菜、水果提供送上门服务。

当前,新型冠状病毒疫情防控已进入关键时期,希望全公司上下积极行动起来,众志成城,万众一心抗击疫情。具体要求如下:
一、提高政治站位,落实防控责任。“疫情就是命令,防控就是责任”,作为天能人,我们要有高度的责任感和使命感,坚守疫情防控第一线,特别是党员、干部同志要主动投身到疫情防控第一线,服从组织安排,顾全大局,严守纪律,敢于奉献,在关键时刻能迎难而上。
二、强制管理,认真摸排。对于近期去过、途经湖北疫区,或接触过湖北籍人员,或是从杭州、温州、台州等地区返厂且没有度过观察隔离期、或自身存在发热症状等人员,统一纳入“风险人员”管理,各部门负责人是风险人群识别及管理的第一责任人,如各部门负责人发现“风险人员”进入厂区,立即上报并劝离。
全体员工要积极配合公司开展的情况摸排,如实反应自己的活动轨迹,不得瞒报、漏报、不报。如有弄虚作假、瞒报、漏报、不报的行为,将追究当事人法律责任。
三、厂区公寓,加强管控。
1、所有员工必须全员、全天、全程佩戴口罩,主动接受体温测量,高于37.4摄氏度的人员,立即劝离。
2、在公司公寓进行居家隔离的员工,积极主动做好自我管理,做自我隔离的表率,决不允许私自外出或进入厂区。如有违反,除严肃追究本人责任外,将连带追究部门长的责任。
3、就餐必须严格按照“规定时间、规定地点、规定区域”的“三定”原则执行,禁止面对面就餐。
4、严格落实消毒处理措施。根据员工活动轨迹,对员工有可能进入的空间场所、有可能接触的公共设施进行全面管控,严格例行消毒;所有工作场所加大通风。
四、严格标准,强化执行。全体员工要主动学习疫情防控知识,积极做好自身防护工作。同时要认真执行上述管控要求,对违反要求且不服从管控要求的,公司将从严从重从快处理,必要时移交政府部门处理。
“愈知前路有艰辛,愈是艰辛愈向前”。越是在困难艰辛的时刻,越需要带着辞旧迎新的心态,心怀阳光,凝心聚力。公司始终与全体员工的心紧紧相连,无论您身在何地,公司始终牵挂着您及家人的安危。让我们万众一心、并肩战斗,同舟共济度难关,众志成城战疫情, 我们一定能够打赢疫情防控阻击战!
再次祝福公司全体员工及家人平安健康,阖家幸福!